Skip Headers
Oracle® Collaboration Suite Installation Guide
10g Release 1 (10.1.2) for Microsoft Windows

Part Number B25463-03
Go to Documentation Home
Home
Go to Book List
Book List
Go to Table of Contents
Contents
Go to Index
Index
Go to Master Index
Master Index
Go to Feedback page
Contact Us

Go to previous page
Previous
Go to next page
Next
View PDF

6 Installing Oracle Collaboration Suite 10g Applications

This chapter contains the following sections:

6.1 Oracle Collaboration Suite 10g Applications and Oracle Collaboration Suite 10g Infrastructure

Oracle Collaboration Suite 10g Applications, sometimes also known as the Applications tier, requires an Oracle Collaboration Suite 10g Infrastructure instance. This is because Applications components must access their schemas in Oracle Collaboration Suite 10g Database, which is installed as a part of the Infrastructure. In addition, the components of Applications must be authenticated against Oracle Internet Directory and Oracle Application Server Single Sign-On.

6.2 What are the Components in Oracle Collaboration Suite Applications?

Table 6-1 shows the components that are installed as a part of Oracle Collaboration Suite 10g Applications.

Table 6-1 Components in Oracle Collaboration Suite Applications

Component Description
Oracle Calendar Server Provides an enterprise-wide scheduling server
Oracle Calendar Application System Provides the application server framework for the enterprise-wide scheduling server.
Oracle Collaboration Suite Search Provides highly-configurable, all-in-one search solution across Oracle Collaboration Suite Applications.
Oracle Collaboration Suite Web Access Provides a rich Web-based interface to mail and contacts
Oracle Content Services A Content Management application for storing and sharing files
Oracle Discussions Provides the online forums and threaded discussion service
Oracle Mail Provides standards-based e-mail message delivery and retrieval facility
Oracle Voicemail & Fax Provides Oracle Collaboration Suite with centralized and secure message storage and retrieval for voice mail and faxes.
Oracle Mobile Collaboration Provides access to content with mobile devices and voice gateways
Oracle Collaborative Portlets Provides a rich portal interface to all Oracle Collaboration Suite components and services
Oracle Real-Time Collaboration Provides Web conferencing and instant messaging service
Oracle Workspaces Provides framework within which the collaborative efforts can be organized
Document Conversion Server Provides conversion of supported document types to HTML, or other compatible formats for sharing during conferences.
Voice Conversion Server Supports streaming of voice data, and playback of recorded conferences with voice data, during conferences.

6.3 Which Components Do I Need?

You deploy your applications on Applications instances. If you know what components you will be using, you can choose them during the installation. For example, if you need e-mail, content management, and real-time collaboration functionality, you can choose Oracle Mail, Oracle Content Services, and Oracle Real-Time Collaboration. You can also select Oracle Collaborative Portlets if you must provide an interface to Oracle Collaboration Suite components.

6.4 What are the Component Dependencies That I Should Keep in Mind?

This section contains the following topics:


Note:

You can not install Oracle Web Access Client as a standalone product.

6.4.1 Component Dependency on Oracle Mail

If you select Oracle Discussions, ensure that you have selected Oracle Mail. This is because Oracle Discussions is dependent on schemas in the Oracle Mail database.

If you select Oracle Discussions without selecting Oracle Mail, a Warning dialog box will be displayed during the installation. You must go back to the Select Components to Configure screen and select Oracle Mail to ensure that the component is installed and configured properly.

If you are installing Oracle Discussions against an existing Infrastructure that already has an Oracle Mail instance configured against it, and you did not select Oracle Mail, then a list of configured Oracle Mail domains will be displayed. Select an appropriate domain and continue with the installation.

Oracle Content Services, Oracle Real-time Collaboration, Oracle Voicemail & Fax, and Oracle Workspaces are not directly dependent on Oracle Mail. However, they use the same SMTP server as Oracle Mail. Therefore, if you select any of these Applications components without selecting Oracle Mail, an additional screen will be displayed during installation. You must specify the SMTP server host and port and continue with the installation.

6.4.2 Component Dependency on an Existing Instance of OracleAS Portal and Oracle Collaborative Portlets

During the installation of an Applications tier, the installer checks the OracleAS Metadata Repository for both OracleAS Portal and Oracle Collaborative Portlets schemas.

If both Oracle Collaborative Portlets and OracleAS Portal were not detected in the OracleAS Metadata Repository, then the Oracle Collaborative Portlets option is displayed in the Select Components to Configure screen, during the installation. Oracle Collaborative Portlets and OracleAS Portal will be detected in the Metadata Repository, only if you have already installed them on a different Applications tier.

If you do not choose to configure Oracle Collaborative Portlets, neither OracleAS Portal nor Oracle Collaborative Portlets will be configured. In Oracle Collaboration Suite installations, you cannot configure OracleAS Portal without Oracle Collaborative Portlets.

If you do choose to configure Oracle Collaborative Portlets:

  • If OracleAS Portal was detected in the OracleAS Metadata Repository then you have the option to create a new OracleAS Portal by overwriting the older instance, or use the existing OracleAS Portal. This could be the case if you previously installed a non-Oracle Collaboration Suite instance of OracleAS Portal.

  • If an OracleAS Portal installation is not detected in the OracleAS Metadata Repository, then the installer will configure both the Oracle Collaborative Portlets and OracleAS Portal on that Applications tier.

If both OracleAS Portal and Oracle Collaborative Portlets are detected in the OracleAS Metadata Repository, then Oracle Collaborative Portlets will not be offered in the Configurable Components panel.


Note:

If you choose to host instances of Oracle Collaborative Portlets on different Applications tiers than OracleAS Portal (for example, if OracleAS Portal is configured on appstier1 and Oracle Collaborative Portlets is configured on appstier2), then the images within the Oracle Collaborative Portlets will break.

This is because the images are stored with relative pathnames on the assumption that OracleAS Portal can locate Oracle Collaborative Portlets images on the same system.

To fix this problem:

  • Edit the ocsprovs.properties file in the Applications tier Oracle home that is hosting the OracleAS Portal instance with broken images:

    [ORACLE_HOME]\ocsprovs\classes\oracle\webdb\install\resource\
    ocsprovs.properties
    
    
  • Change each image path to point to the URL of an Applications tier hosting Oracle Collaborative Portlets.

  • Fix the Oracle Collaboration Suite logo from the OracleAS Portal configuration page. In other words, change the relative URL to an absolute URL of the Applications tier hosting Oracle Collaborative Portlets.


6.4.3 Component Dependency of OracleAS Portal on Oracle KnowledgeBase in Distributed Identity Management Architecture Installations

If you install Oracle Database 10g (10.1.0.2.0) and apply the Oracle Database 10g Release 1 (10.1.0.5) patch set for use as a MetaData Repository for a Distributed Identity Management architecture installation, then the Oracle KnowledgeBase component must be installed in to that Database before running the Metadata Repository Configuration Assistant (MRCA). The Oracle KnowledgeBase is located on the Database Companion CD. This is because Oracle KnowledgeBase is required for proper operation of the OracleAS Portal that is part of Oracle Collaboration Suite.


See Also:

  • Section 8.1.2.3 for detailed information on Distributed Identity Management Architecture

  • Chapter 9 for detailed information on Distributed Identity Management Architecture installation


6.5 How Can I Determine the Port Numbers Used by Components?

During installation, you might need to know port numbers used by certain components. For example, when you install Applications, the installer prompts for the Oracle Internet Directory port.

You can get a list of port numbers in the following ways:

6.6 Can I Install Oracle Collaboration Suite Applications Against an Upgraded Oracle Internet Directory?

If you plan to install Applications against an Oracle Internet Directory that was upgraded from an earlier version, make sure you followed the steps on upgrading Oracle Internet Directory as documented in the Oracle Collaboration Suite Upgrade Guide.

6.7 Can I Configure Additional Applications-Tier Components After Installation?

After installing Oracle Collaboration Suite Applications, you may decide that you need a component that you did not select during installation. For example, you selected Oracle Mail, Oracle Content Services, and Oracle Calendar and much later you realize that you need Oracle Collaboration Suite Search as well.

The installer installs all the components, irrespective of the components you select. However only those components that you select during installation are configured.

You can use Oracle Collaboration Suite Control to configure any components that were not configured during the installation.

If you plan to configure OracleAS Portal after Oracle Collaboration Suite Search by using Oracle Collaboration Suite Console (Enterprise Manager), then you might not be able to access

http://<apptier_host>:<http_port>/ultrasearch/query/usearch.jsp

To resolve this problem, on the computer where Oracle Collaboration Suite Applications are installed, convert the following lines %ORACLE_HOME%\Apache\Apache\conf\mod_oc4j.conf in to comments:

Oc4jMount \ultrasearch\query OC4J_Portal
Oc4jMount \ultrasearch\query\* OC4J_Portal

The preceding lines must look as follows:

#Oc4jMount \ultrasearch\query OC4J_Portal
#Oc4jMount \ultrasearch\query\* OC4J_Portal

6.8 Can I Upgrade and Expand Oracle Collaboration Suite 10g Applications at the Same Time?

To upgrade Oracle Collaboration Suite 10g Applications and expand it at the same time, you must perform two procedures:

  1. Upgrade Oracle Collaboration Suite 10g Applications. This procedure is documented in the Oracle Collaboration Suite Upgrade Guide.

  2. Expand Oracle Collaboration Suite 10g Applications. Refer to Section 6.7 for details.

6.9 Can I Use a Specific Oracle Calendar Server Node ID During the Installation?

This section contains the following topics:

6.9.1 Selecting a Node ID

During the installation of Applications tier, an Oracle Calendar Server node ID is automatically selected for you when the node is configured. However, there may be cases when you might want to use a specific node ID while configuring a new Oracle Calendar Server.


Note:

This is recommended only for expert users, who have prior knowledge or have done this earlier.

To specify a particular Oracle Calendar Server node number during the configuration, then use the following command to start the installation:

setup.exe oracle.cal.server:s_nodeID="1234"

6.9.2 Not Connecting a Node

While configuring a new Oracle Calendar Server, any slave nodes are automatically connected to its node network. Use the following command to disable this feature:

setup.exe oracle.cal.server:s_override="-noconnectnodes"

6.10 Can I Update An Existing Oracle Collaboration Suite Release 10.1.1.0.2 Installation to Oracle Collaboration Suite Release 10.1.2?

If you already have Oracle Collaboration Suite 10.1.1.0.2 installed, then you must apply Oracle Collaboration Suite 10.1.2 patch set to update this previous release to Oracle Collaboration Suite 10.1.2 and then apply the OracleAS 10.1.2.1 patch set. These patch sets are available for download from OracleMetaLink at

http://metalink.oracle.com/

If your Oracle Collaboration Suite installation is distributed across two or more computers, then the patch sets must first be applied to the Oracle Home for Oracle Collaboration Suite Infrastructure and then to the Oracle Home for the Applications tier.

However, for a single-computer installation, the patches must be applied twice on the same system. First to the Oracle Home for Oracle Collaboration Suite Infrastructure and then to the Oracle Home for the Applications tier.

You must use Oracle Universal Installer to apply these patch sets.

After applying the patch sets, it is recommended that you restart all the tiers (Infrastructure tier, Database tier (if seperate), and the Applications tier) to ensure that all components pick up the latest system information and that there is no discrepancy between the environments in which the process run in and the actual values in the configuration files and network settings.

6.11 Installing Oracle Collaboration Suite Applications

This section describes the screens of the installation process of Oracle Collaboration Suite 10g Applications.

This section covers the following topics:

6.11.1 Preinstallation Tasks

You must perform the preinstallation tasks discussed in the following section.

6.11.1.1 Oracle Collaboration Suite Search-Related Tasks

If you do not have the Oracle Internet Directory credentials with which you installed the associated Oracle Collaboration Suite Database, then perform the following steps:

If you are configuring Oracle Collaboration Suite Search as a part of your Applications tier, then you must provide the same Oracle Internet Directory credentials that you provided for installaling Oracle Collaboration Suite Database.

  1. Navigate to the Oracle Collaboration Suite Search Store using the oidadmin tool.

    The path to Oracle Collaboration Suite Search back end is as follows:

    Entry Management, your_realm, cn=Products, cn=Portal, cn=UltraSearch, cn=Database Instances, cn=orclApplicationCommonName=your_Search_Store

  2. Add the Oracle Internet Directory user as a unique menber of the cn=Component Owners node for the Oracle Collaboration Suite Search store.

By performing the preceding steps, this Oracle Internet Directory user will be able to see the Oracle Collaboration Suite Search store as an available Database during the installation of application tier.

6.11.2 First Few Screens of the Installation

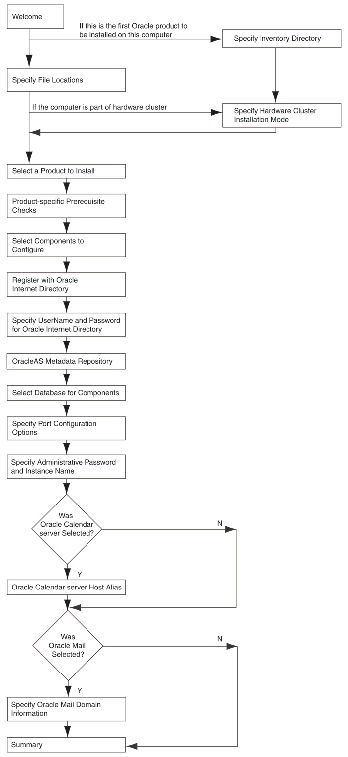
Figure 6-1 summarizes the screen sequence for installing Oracle Collaboration Suite 10g Applications.

Figure 6-1 Sequence of the Screens During Oracle Collaboration Suite Applications Installation

Description of ocsig009_win.gif follows
Description of the illustration ocsig009_win.gif


Note:

Oracle Universal Installer uses the %WINDIR%\system32\drivers\etc\hosts file to determine the host name. The host name that you specified in the hosts file may or may not be fully qualified. However, host names that are not fully qualified may not be usable outside the domain.

For example, if the fully-qualified domain name for a server is myserver.acme.uk, and the hosts file only registers the name myserver, then clients in the acme.co.uk domain have no trouble communicating with this host. However connections made by users in the acme.co.de domain may fail.

Also, ensure that the host name that you specify corresponds exactly to the host name you have, whether fully qualified or not.


Table 6-2 describes the first few screens of the installation.

Table 6-2 First Few Screens of Oracle Collaboration Suite 10g Applications Installation

Step Screen Action
1. None Start the installer. Refer to Section 3.4, "Starting Oracle Universal Installer".
2. Select Installation Method Select Advanced Installation.

Note: Refer to Section 1.6.1 for detailed information on Basic and Advanced installations.

Click Next.

3. Specify File Locations

(Advanced installation only)

Enter the full path of the Source directory in the Path field for Source, if required.

Name: Enter a name to identify this Oracle home. The name cannot contain spaces, and has a maximum length of 16 characters.

Example: OH_apptier_10_1_2

Destination Path: Enter the full path to the destination directory. This is the Oracle home. If the directory does not exist, the installer creates it. To create the directory beforehand, create it as the oracle user; do not create it as the root user.

Example: Drive_Letter:\oracle\OH_apptier_10_1_2

Click Next.

4. Specify Hardware Cluster Installation Mode

(Advanced installation only)

This screen appears only if the computer is part of a hardware cluster.

When you are installing Oracle Collaboration Suite 10g Applications, select Local Installation because hardware cluster is not supported for Oracle Collaboration Suite 10g Applications.

Click Next.

5. Select a Product to Install

(Advanced installation only)

Select Oracle Collaboration Suite Applications to install Oracle Collaboration Suite 10g Applications.

Click Next.

6. Product-specific Prerequisite Checks

(Advanced installation only)

The installer verifies requirements such as memory, disk space, and operating system version. If any check fails, make the required changes and click Retry. Refer to Chapter 2, "Preparing to Install Oracle Collaboration Suite" for the list of hardware and software requirements.

Click Next.

Note: If the kernel parameter check fails and you click the Retry button after making the required changes, the installer does not rerun the check. After changing the kernel parameters, select User Verified and proceed. To validate the changes, you may want to restart the installer.

7. Language Selection

(Advanced installation only)

This screen enables you to select the language in which Oracle Collaboration Suite components will run.

Select the required language or languages from the Available Languages list and add them to the Selected Languages list.

Click Next.



See Also:

Section 1.6.1 for detailed information on Basic installation

6.11.3 Component Installation Screens

Table 6-3 describes the component install screens of the installer.

Table 6-3 Component Installation Screens for Oracle Collaboration Suite 10g Applications

Step Screen Action
1. Select Components to Configure

(Advanced installation only)

Select the components that you would like to configure during the installation. The selected components will automatically start at the end of the installation.

Note: If you select Oracle Discussions, ensure that you have selected Oracle Mail. This is because Oracle Discussions is dependent on schemas in Oracle Mail database. If you select this component without selecting Oracle Mail, you might get a warning during the installation. You can continue with the installation. However, later, you must install Oracle Mail to ensure that this component functions properly.

Note: You can also configure any component after installation. Refer to Section 6.7.

Click Next.

Note: If you select Oracle Voicemail & Fax, ensure that you perform the postinstallation tasks listed in Section 6.11.5

2. Register with Oracle Internet Directory

(Advanced installation only)

Host: Enter the name of the computer where Oracle Internet Directory is running.

Port: Enter the port number at which Oracle Internet Directory is listening. If you do not know the port number, refer to Section 6.5.

Use SSL to connect to Oracle Internet Directory: Select this option if you want Oracle Collaboration Suite components to use only SSL to connect to Oracle Internet Directory.

Click Next.

3. Specify OID Login

(Advanced installation only)

Username: Enter the user name to use to log in to Oracle Internet Directory.

Password: Enter the user password.

Click Next.

Note: Use cn=orcladmin as the user name if you are the Oracle Internet Directory Superuser.

4. OracleAS Metadata Repository

(Advanced installation only)

Database Connection String: Select the OracleAS Metadata Repository that you want to use for this Applications tier instance. The installer will register this instance with the selected OracleAS Metadata Repository.

Click Next.

5. Select Database for Components

(Advanced installation only)

This screen shows the database to be used for each of the components that were earlier selected in the "Select Components to Configure" screen.

Click Next.

Note: If multiple instances of Oracle Collaboration Suite Databases are available in Oracle Internet Directory, then you must click on the Database Name column and then select the correct database for each component from the drop-down list. However, when you click Next to go to the next screen, the selection might not be retained. To ensure that the selection is retained, you must click the Database Name column again after selecting the required database for each component.

6. Specify Port Configuration Options

(Advanced installation only)

Select the method in which you want the ports to be configured for Oracle Collaboration Suite.

Click Next.

Note: If you manually configure the ports, then you must specify the port values for each port.

Note: The Automatic Port Selection option only uses ports in the range 7777-7877 for Web Cache HTTP Listen port and 4443-4543 for Web Cache HTTP Listen with SSL. If you need to set the port numbers as 80 for Web Cache HTTP Listen port and 443 for Web Cache HTTP Listen with SSL, then you must select the Manually Specify Ports option.

7. Specify Administrative Password and Instance Name

(Advanced installation only)

Instance Name: Specify the name of the OracleAS instance for the Oracle Collaboration Suite administrative accounts.

Administrative Password: Specify the initial password for the Oracle Collaboration Suite administrative accounts.

Confirm Password: Confirm the password.

Click Next.

8. Oracle Voicemail & Fax Group Target Creation This screen appears if this is the first Voicemail & Fax Application that you are installing.

The Oracle Voicemail & Fax group is the name of your Oracle Voicemail & Fax installation.

Click Next.

9. PBX-Application Cluster A PBX-Application Cluster defines the relationship between a Private Branch Exchange (PBX) and one or more Voicemail & Fax Applications that are referred to as an application cluster.

You must associate the Voicemail & Fax Application with a PBX-Application Cluster.

Select Create a new PBX-Application Cluster to create a new PBX-Application Cluster, or select Use an existing PBX-Application Cluster to associate the current application with an existing PBX-Application Cluster.

Refer to Oracle Voicemail & Fax Administrator's Guide for more information about PBX-Application Clusters.

Click Next.

10. PBX-Application Cluster Creation This screen appears if you selected Create a new PBX-Application Cluster on the PBX-Application Cluster screen.

PBX-Application Cluster Name: Enter the name of the new PBX-Application Cluster.

Although you may assign any name to the PBX-Application Cluster, you may want to include the location of the PBX and the type of PBX in the name.

For example: SF_Nortel, Burlington_Avaya, and UK_VOIP.

After you have completed installing Oracle Voicemail & Fax, use Oracle Enterprise Manager Grid Control to configure the PBX-Application Cluster.

Click Next.


PBX-Application Cluster Selection This screen appears if you selected Use an existing PBX-Application Cluster on the PBX-Application Cluster screen.

This screen shows a list of PBX-Application Clusters in your Oracle Voicemail & Fax installation. You may assign the current Voicemail & Fax Application to any of the listed PBX-Application Clusters.

After you have completed installing Oracle Voicemail & Fax, you can use Oracle Enterprise Manager Grid Control to change this configuration and associate the Voicemail & Fax Application with a different PBX-Application Cluster.

Click Next.

11. Oracle Calendar Server Host Alias

(Advanced installation only)

Host or Alias: Specify either the host address or the alias of the Calendar server instance.

Note: Preferably, use an alias that has been created for the Oracle Calendar server instance. For example, suppose that your Applications tier host name is apptier1.mycompany.com. An alias or CNAME entry, say calendar.mycomany.com would be created in the Domain Name Service (DNS) system to point to apptier1.mycompany.com. During the installation, you would specify the alias calendar.mycomany.com on this screen. By doing so, the Calendar will be unaffected by host name or IP address changes; only the DNS record of the Calendar will need be updated to reflect the change.

In addition, it is important to note that the short version of the alias must also be resolvable. This is because the DAS section in the unison.ini file does not use the fully qualified alias. Also, Oracle Universal Installer attempts to set up the nodes network during installation. As a result, you must ensure that all aliases exist in all the related Applications tiers.

Click Next.

Note: Oracle recommends that you use alias in place of host name if later you want to move the calendar server instance or change the host name. Specify the host name if an alias is not configured.

12. Specify Oracle Mail Domain Information

(Advanced installation only)

Local Domain: Specify the domain of the local network for IMAP/SMTP, or other mail protocols.

Click Next.



Note:

If at any time during the installation (before you click Install) you need to make changes to the list of applications that you want configured, then you must exit out of the installation and restart it.

6.11.4 Last Few Screens of the Installation

Table 6-4 describes the remaining screens of the installation.

Note that most installation procedures in this chapter refer to this section as their end point.

Table 6-4 Remaining Screens of Oracle Collaboration Suite 10g Applications Installation

Step Screen Action
1. Summary Verify your selections and click Install.
2. Install Progress This screen displays the progress of the installation.
3. Configuration Assistants This screen shows the progress of the configuration assistants. Configuration assistants configure components.

Note: In case of failure of Oracle Search Configuration Assistant, refer to If Oracle Search Configuration Assistant Fails for more information on how to resolve this problem.

Note: If all configuration assistants except Calendar Configuration Assistant succeed, then refer to If Oracle Calendar Configuration Assistant Fails resolve this problem.

Note: In case of failure of Oracle Mail Information Storage Configuration Assistant, refer to If Oracle Mail Information Store Configuration Assistant Fails for more information on how to resolve this problem.

4. End of Installation Click Exit to quit the installer.


Note:

The information displayed at the end of the installation is also available in the %ORACLE_HOME%\install\setupinfo.txt file. This file contains summarized information about Oracle Collaboration Suite and links to the URLs.


Note:

After the installation is completed, you might not be able to start Web Cache from Oracle Enterprise Manager 10g Application Server Control for Collaboration Suite. In this case, you must apply patch set 5096627, which is available on OracleMetaLink at

http://metalink.oracle.com


If Oracle Search Configuration Assistant Fails

If Oracle Internet Directory and Oracle Collaboration Suite Database use different SSL modes, for example if you use Oracle Internet Directory in the SSL-only mode, but Oracle Collaboration Suite Database is configured in the non-SSL, then the Oracle Search Configuration Assistant will fail during the Applications tier installation.

In this case, update the Oracle Internet Directory mode information in the Database as follows:

  1. Log on to Oracle Collaboration Suite Database as the dba user.

  2. Update the following values in the wk$sys_config table to the new Oracle Internet Directory settings:

    • OID_PORT as Oracle Internet Directory non-SSL port

    • OID_SSL_PORT as Oracle Internet Directory SSL port

    • SSL_ONLY_MODE as Y for SSL-only mode and N for non-SSL mode

  3. Log out of Oracle Collaboration Suite Database.

  4. Restart Oracle Search Configuration Assistant.

If Oracle Calendar Configuration Assistant Fails

On the related Applications tier node, if there is a local firewall running that prevents incoming connections, all the configuration assistants on the additional Applications tier will be successful except the Oracle Calendar Configuration Assistant. The following error will be reported:

Error: Could not connect this node to the Calendar node network. Error: Please ensure that the masternode calendar server located on : is running, and that any other slave nodes connected to this masternode are also running. Please retry the configuration assistant once this is verified. If this masternode is no longer valid, please disassociate it from your OID and retry the configuration assistant so that the current installation may become the masternode.

Error: Cause of failure is java.io.IOException: \appl\oracle\product\midtier\ocal\bin\uninode returned 1.

This error message is misleading because you can connect to the master node. This problem occurs because the master node can not establish a connection back to the Applications tier on which you are performing the installation.To resolve this issue, either disable the local firewall on the master node or open the required ports.

If Oracle Mail Information Store Configuration Assistant Fails

Oracle Mail Information Store Configuration Assistant can fail in following cases:

Use of Non-Default Database

If you install Oracle Collaboration Suite 10.1.1.0.2 with a non-default Oracle Mail Information Store, then during the installation, the upgrade_mailstore.pl script is called instead of the config_mailstore.pl script. As a result, the required entries in Oracle Internet Directory for the Oracle Mail Information Store are not created:

cn=um_system,cn=emailservercontainer,cn=products,cn=oraclecontext

However, the installer returns success for the installation, but at the time of Applications-tier installation, OUI stops with the following error:

Database Information is unavailable for the following product:
Oracle Mail
Please choose another Database

The error occurs because, the required Oracle Internet Directory entries were not created. To resolve this problem, manually run the config_mailstore script twice to set the necessary Oracle Internet Directory entries as follows:

%ORACLE_HOME%\perl\bin\perl> %ORACLE_HOME%\oes\bin\config_mailstore.pl %ORACLE_HOME% <globalDBname> <sys password> <es_mail password> <ldap host> <ldap port> cn=orcladmin <orcladmin password> <passwords encrypted> <OID SSL> fs <DB location>

Use of Incomplete Value for globalDBname Parameter

Oracle Mail Information Store Configuration Assistant fails if you use an Oracle Collaboration Suite Database with short ( (without domain part) globalDBname parameter value. For example, if the value of this parameter is ocsdb instead of ocsdb.com, then the configuration assistant will fail.

To resolve this problem, avoid the use of short value for the globalDBname parameter. You can also perform any of the following solutions:

  • Apply patch set for Bug 4573898 from OracleMetaLink.

  • Perform the following steps:

    1. Use the oidadmin tool to navigate to the entry "cn=OCSDB,cn=OracleContext".

    2. Modify the orcldbglobalname attribute from ocsdb to ocsdb.com.

    3. Save the changes.

    4. In the Oracle Universal Installer screen, select Oracle Mail Information Store Configuration Assistant and click Retry.

    5. Uisng the oidadmin tool, revert the value of the orcldbglobalname attribute back to ocsdb.

6.11.5 Postinstallation Tasks

If you select Oracle Voicemail & Fax during component installation, then you must perform a few postinstallation tasks to ensure that the installed components function properly. You need not perform these tasks if you did not install Oracle Voicemail & Fax during component installation.

This section contains the following topics:

6.11.5.1 Setting Up User Privileges to Allow Remote Operation of Batch Jobs

To set up user privileges to allow remote operation of batch jobs, perform the following steps:

  1. On the desktop, click Start, Settings, and then Control Panel.

  2. In the Control Panel window, double-click Administrative Tools and then Local Security Policy.

  3. In the Local Security Settings window, double-click Local Policies and then User Rights Assignments.

  4. In the right pane, double-click the Log on as a batch job policy.

  5. In the Local Security Policy Setting dialog box that appears, add the user who installed the Oracle software.

The added user now has the necessary privileges to perform remote batch jobs.

6.11.5.2 Changing the NetMerge User Name and Password

For security reasons, the NetMerge services and the Oracle Voicemail & Fax application are both started under the same user ID. By default, they are started under the user ID of the individual who installed NetMerge, with the expectation that the same individual installed Oracle Voicemail & Fax as well.

If NetMerge and Oracle Voicemail & Fax were not installed by the same individual, the name of the NetMerge user must be changed to match the user who installed Oracle Voicemail & Fax. To do so, perform the following tasks:

  1. Go to the Windows Services Panel and double-click Intel Netmerge Converged Communications Server.

  2. In the Properties window, click the LogOn tab.

  3. In the LogOn pane, select This account.

  4. You can now either change the existing user name and password or you can add a new user name and password that matches the user name and password used to install Oracle Voicemail & Fax.

  5. Click OK.

6.11.5.3 Verifying the Installation of Oracle Voicemail & Fax

When the installation completes, verify that you can access the Oracle Voicemail & Fax custom Oracle Enterprise Manager Grid Control pages.

Log in to Grid Control and select the Oracle Voicemail & Fax Group target whose name matches the one you entered during the interview phase of the install. If this is your first time accessing this target, then you will be prompted for Oracle Internet Directory login credentials to view these pages. Enter the Oracle Internet Directory user name and password. Leave the Save as Preferred Credential box selected. The Oracle Internet Directory user name can be cn=orcladmin, the Oracle Internet Directory superuser.

6.11.5.4 Configuring a PBX-Application Cluster

After installing Oracle Voicemail & Fax 10g Release 1 (10.1.2) in a new Oracle home, configure the PBX-Application Cluster that you created during the installation process.

For more information on configuring the PBX-Application Cluster, see "Configuring the PBX-Application Cluster" in Chapter 2 and "Configuring PBX-Application Clusters" in Chapter 3 of Oracle Voicemail & Fax Administrator's Guide.