| Oracle® Collaboration Suite Upgrade Guide 10g Release 1 (10.1.2.2) for Microsoft Windows Part Number B31282-03 |
|
|
View PDF |
This chapter provides guidelines for planning an upgrade. It consists of the following sections:
System Requirements for Upgrading Oracle Collaboration Suite
Understanding Oracle Collaboration Suite 10g Release 1 (10.1.2) Version Compatibility
Understanding Transitional, Stable, and Unsupported Configurations
This section discusses system requirements for upgrading Oracle Collaboration Suite.
Since the upgrade process installs a new version of each component in a separate Oracle home, make sure the systems where you are performing the upgrade meet the requirements for installing Oracle Collaboration Suite 10g Release 1 (10.1.2). Refer to Chapter 2, "Preparing to Install," of the installation guide for your operating system:
To plan for disk space requirements, review the "Hardware Requirements" in Chapter 2 of the appropriate installation guide. For each component, you need disk space for both the source Oracle home and the destination Oracle home. This is important because you should not uninstall or delete the source Oracle home until the upgrade is complete.
For example, if you have all Oracle Collaboration Suite Release 2 (9.0.4.2) components installed on a single system (Oracle9iAS Infrastructure, Oracle Collaboration Suite information storage database, and an Oracle Collaboration Suite middle tier), you need space for the three source Oracle homes and the three destination Oracle homes. If you have the Oracle Collaboration Suite components on different systems, you need space for the source Oracle home and the destination Oracle home.
Table 2-1 summarizes the space requirements of the tablespaces created when you upgrade Oracle Collaboration Suite.
Table 2-1 New Tablespaces Created by the Oracle Collaboration Suite Upgrade
| Component | Tablespace Name | Default Size |
|---|---|---|
|
Content Services (Oracle Files) |
files_ifs_main |
60 MB |
|
files_ifs_lob_n |
270 MB |
|
|
files_ifs_lob_i |
270 MB |
|
|
files_ifs_lob_m |
10 MB |
|
|
files_ifs_ctx_i |
10 MB |
|
|
files_ifs_ctx_k |
15 MB |
|
|
files_ifs_ctx_x |
130 MB |
|
|
Oracle MailFoot 1 (Oracle Email) |
esmrlmnr |
50 MB |
|
esnews |
10 MB |
|
|
estemp |
5 MB |
|
|
esoratext |
20 MB |
|
|
Oracle Voicemail & Fax |
OVFMETRICS |
80 MB |
|
Oracle Web Access |
IC_SYSTEM |
20 MB |
|
IC_METRIC |
20 MB |
|
|
Oracle Workspaces |
cwsys_main_tbs |
20 MB |
|
cwsys_temp_tbs |
10 MB |
Footnote 1 When upgrading from Release 1 (9.0.3.1)
This section provides a compatibility matrix you can use as a quick reference for identifying potential compatibility issues, as well as a comprehensive list of the compatibility problems and solutions you might have to consider.
Oracle Collaboration Suite supports upgrading components in the order described in Section 1.4.2 so that a component that is upgraded earlier is backward compatible with components that are upgraded later. For example, a 10g (10.1.2) Oracle Collaboration Suite 10g Infrastructure (Oracle Internet Directory and OracleAS Single Sign-On) is compatible with a Release 1 (9.0.3.1) middle tier, but a 10g Release 1 (10.1.2) middle tier is not compatible with Release 1 (9.0.3.1) Infrastructure.
Oracle Collaboration Suite includes the Oracle Application Server 10g Release 2 (10.1.2) and the Oracle Database 10g. Table 2-2 shows the correspondence between the releases of Oracle Collaboration Suite components, the Oracle Application Server Release 2 (9.0.2), and Oracle Database. The compatibility matrix in Table 2-3 refers to all components by the Oracle Collaboration Suite version.
Table 2-2 Component Versions for Oracle Collaboration Suite Releases
| Component | 9.0.3.1 |
9.0.4.2 |
10g (10.1.2) |
|---|---|---|---|
|
Infrastructure |
Oracle Application Server Release 2 (9.0.2) (9.0.2.0.1) |
Oracle Application Server Release 2 (9.0.2) (9.0.2.3.0) |
Oracle Application Server 10g Release 2 (10.1.2) |
|
Oracle9iAS Metadata Repository Database |
Oracle9i Database (9.0.1.3) |
Oracle9i Database (9.0.1.4) |
Oracle Database 10g (10.1. 0.5) |
|
Information Storage Database |
Oracle9i Database (9.2.0.1.0) |
Oracle9i Database (9.2.0.3.0) (patchset) |
Oracle Database 10g (10.1. 0.5) |
|
Middle Tier |
Oracle Application Server Release 2 (9.0.2) (9.0.2.0.1) |
Oracle Application Server Release 2 (9.0.2) (9.0.2.3.0) |
Oracle Application Server 10g Release 2 (10.1.2) |
The 10g (10.1.2) compatibility matrix is shown in Table 2-3. Before you use the compatibility matrix, you should be familiar with the Oracle Collaboration Suite installation types.
The compatibility matrix summarizes different combinations of components. For example, if you want to upgrade your Infrastructure installation to the release used in Oracle Collaboration Suite 10g Release 1 (10.1.2), you can use the compatibility matrix as follows:
Locate the column in the table that represents the Infrastructure.
Locate the row that represents the version of the Infrastructure Oracle homes you are currently running. Check the versions of the other components in the other cells in the row. Check the Supported column to see whether that combination is supported.
For example, if you are running Release 2 (9.0.4.2) middle tiers, locate the cell containing the value 9.0.4.2 in the Middle Tier column of the table.
There are three rows containing supported scenarios where the Oracle Collaboration Suite middle tiers are running 9.0.4.2. One supported combination is where all components are at 9.0.4.2. Another is where the Infrastructure is at 10.1.2 and all other components are 9.0.4.2. The third one is where the Infrastructure and the Oracle Collaboration Suite information storage database are upgraded to 10.1.2, while the middle tiers and the Oracle9iAS Metadata Repository are running 9.0.4.2.
Review Section 2.2.2 for compatibility issues related to specific configurations.
Table 2-3 Oracle Collaboration Suite Compatibility Matrix
| Infrastructure | Information Storage Database | Middle Tier | Metadata Repository | Supported? |
|---|---|---|---|---|
|
9.0.3.1 |
9.0.3.1 |
9.0.3.1 |
Yes |
|
|
10.1.2 |
* |
9.0.3.1 |
9.0.3.1 |
Yes |
|
10.1.2 |
10.1.2 |
10.1.2 |
9.0.3.1 |
Yes |
|
9.0.4.2 |
9.0.4.2 |
9.0.4.2 |
9.0.4.2 |
Yes |
|
10.1.2 |
9.0.4.2 |
9.0.4.2 |
9.0.4.2 |
Yes |
|
10.1.2 |
10.1.2 |
9.0.4.2 |
9.0.4.2 |
Yes |
|
10.1.2 |
10.1.2 |
10.1.2 |
9.0.4.2 |
Yes |
|
10.1.2 |
10.1.2 |
10.1.2 |
9.0.4.2 |
Yes |
|
10.1.2 |
10.1.2 |
10.1.2 |
10.1.2 |
Yes |
|
* |
* |
9.0.3.1/9.0.4.2 |
10.1.2 |
No |
|
9.0.3.1/9.0.4.2 |
9.0.3.1/9.0.4.2 |
10.1.2 |
* |
No |
|
9.0.3.1/9.0.4.2 |
10.1.2 |
* |
* |
No |
Footnote 1 9.0.3.1, 9.0.4.2 and 10.1.2.
This section describes compatibility issues with specific components. In the following sections, Release 2 (9.0.4.2) also includes Release 2 (9.0.4.1).
In general, 10g Release 1 (10.1.2) middle tier components work with Release 1 (9.0.3.1) and Release 2 (9.0.4.2) components in different Oracle homes. For example, Release 1 (9.0.3.1) Oracle Calendar works with 10g Release 1 (10.1.2) Oracle Mail (the new name for Oracle Email), and 10g Release 1 (10.1.2) Oracle Calendar works with Release 2 (9.0.4.2) Oracle Email as long as they are installed in different Oracle homes.
There are certain restrictions described in Section 2.2.2.2 and Section 2.2.2.4.
In 10g Release 1 (10.1.2), Federated Search is no longer part of Oracle Files. It is now a separate component named Oracle Collaboration Suite 10g Search. Therefore, when Oracle Files is upgraded, the search capability is no longer available for other middle tiers until they are also upgraded to 10g Release 1 (10.1.2) and the new Oracle Collaboration Suite 10g Search application is configured.
To keep search capability for all your middle tier applications, see Section 1.6.4.6 for the upgrade procedure to use.
When the Release 2 (9.0.4.1) Oracle Collaboration Suite information storage database is upgraded to Oracle Collaboration Suite 10g Database, the Release 2 (9.0.4.1) Oracle Web Conferencing middle tiers no longer work until they are upgraded to 10g Release 1 (10.1.2).
Oracle Web Conferencing does not support running Release 2 (9.0.4.2) instances with 10g Release 1 (10.1.2) instances if those instances use the same Oracle Collaboration Suite information storage database.
Oracle does not currently support the upgrade of Oracle Web Conferencing on Windows. You can, however, configure Oracle Real-Time Collaboration for Oracle Collaboration Suite 10g (10.1.2)—formerly known as Oracle Web Conferencing—in Oracle Enterprise Manager. If you plan to run Oracle Web Conferencing Release 2 (9.0.4.2), make sure to run it with a separate Information Storage database.
When any middle tier configured with Oracle Calendar server is upgraded to 10g Release 1 (10.1.2) and the Oracle Web Conferencing middle tier it uses is not upgraded, some additional configuration is required to enable the integration between the upgraded Oracle Calendar server and the existing Oracle Web Conferencing. In addition, Oracle Calendar clients will not be able to schedule web conferences until Oracle Web Conferencing is upgraded to 10g Release 1 (10.1.2).
See Section 6.6.6.1 or the procedure to use.
When any middle tier configured with Oracle Web Conferencing is upgraded to 10g Release 1 (10.1.2) and the Oracle Calendar middle tiers that use it are not upgraded, some additional configuration is required to enable the integration between the upgraded Oracle Web Conferencing and the existing Oracle Calendar server.
If your environment uses a single Oracle9iAS Metadata Repository, when the Oracle9iAS Infrastructure is upgraded to Oracle Application Server 10g Release 2 (10.1.2) Infrastructure, the Oracle9iAS Metadata Repository database is upgraded to Oracle Database 10g (10.1.0.5). As part of this upgrade process, the Oracle Ultra Search schemas are upgraded. Therefore, they no longer work with the Oracle Ultra Search middle tier applications until the middle tiers are upgraded to Oracle Collaboration Suite 10g Release 1 (10.1.2).
Oracle supports coexistence between the current version and the previous major release of Oracle Calendar Server. Therefore, Oracle Calendar Server 10g Release 1 (10.1.2) can coexist with server versions equal to or greater than Oracle Calendar Server Release 2 (9.0.4.2).
Coexistence is supported for the purpose of phased upgrades, and should not be considered a final deployment scenario for an extended period of time. Oracle recommends that all Oracle Calendar Servers in a node network be the same version.
|
Note: Due to changes between major releases of Oracle Calendar Server, there may be feature incongruity between coexisting versions. Maintaining uniform versions of Oracle Calendar Server in a node network eliminates the possibility of feature incongruity. |
Before you start the upgrade process, you should have a clear understanding of the backup requirements. These requirements vary somewhat, depending upon whether you are upgrading Oracle9iAS Infrastructure components, Oracle9iAS Metadata Repository, Oracle Collaboration Suite information storage database, or the middle tier applications. Strategies are discussed in the following sections:
Backup Strategies for the Oracle Collaboration Suite Middle Tier
Backup Strategies After Upgrading Your Oracle Collaboration Suite Instances
The Oracle9iAS Infrastructure upgrade involves upgrading the configuration and datafiles in the Oracle home of the Oracle Internet Directory and Oracle9iAS Single Sign-On installation, as well as upgrading their schemas stored in the Oracle9iAS Metadata Repository database.
Consider the following backup strategies when upgrading your Oracle9iAS Infrastructure installations:
When you upgrade the Oracle9iAS Infrastructure, you use the Oracle Universal Installer and the Oracle Application Server 10g Release 2 (10.1.2) installation procedure. The installation procedure automatically installs a new Oracle Application Server 10g Release 2 (10.1.2) destination Oracle home and copies configuration data from the source Oracle home to the destination Oracle home.
The Oracle Internet Directory and Oracle9iAS Single Sign-On components in the source Oracle home are not modified by the upgrade process.
The installation procedure also upgrades the Oracle Internet Directory, Oracle9iAS Single Sign-On, and other management schemas in the Oracle9iAS Metadata Repository.
The upgrade of these schemas is performed "in place," meaning that the procedure alters the pre-existing schemas in the database without creating a new copy of the schemas or the data they contain. The changes made by the upgrade are irreversible.
As a result, you should back up the Oracle9iAS Infrastructure Oracle home that contains the Oracle9iAS Metadata Repository database hosting the Oracle Internet Directory and Oracle9iAS Single Sign-On schemas and data before you upgrade.
In most cases, when you upgrade an Oracle9iAS Metadata Repository, you must first upgrade the database that hosts the repository.
As with any database upgrade, standard procedure dictates that you back up your source Oracle9iAS Metadata Repository before you upgrade the database version.
The Oracle9iAS Metadata Repository database contains the data and schemas for Oracle9iAS Wireless. These datafiles are modified by the middle tier upgrade process so you should back up this database before upgrading the middle tier.
After the database is upgraded, run the OracleAS Metadata Repository Upgrade Assistant to upgrade the component schemas so they are compatible with your 10g (10.1.2) middle tier instances. This upgrade of the schemas is performed "in place," meaning that OracleAS Metadata Repository Upgrade Assistant alters the pre-existing application server component schemas without creating a new copy of the schemas or the data they contain. The changes made by OracleAS Metadata Repository Upgrade Assistant are irreversible.
As a result, before you run OracleAS Metadata Repository Upgrade Assistant, back up the database that contains the schemas. This backup will allow you to restore your database to its original state in the event that the upgrade is not successful.
|
See Also: Oracle9i Backup and Recovery Concepts and Oracle Database Backup and Recovery Basics for information about backing up your Oracle database. |
When you upgrade an Oracle Collaboration Suite information storage database installation, you install Oracle Database 10g in a new Oracle home. The datafiles remain in the source Oracle home. The upgrade process modifies these files in place. Therefore, it is important to back up the Oracle Collaboration Suite information storage database before you begin the upgrade.
The middle tier upgrade process also modifies files in the new Oracle Collaboration Suite Database home. Consider backing up this Oracle home before starting the middle tier upgrade so that if something goes wrong, you can restore the Oracle Collaboration Suite Database to a newly installed state without having to reinstall it.
When you upgrade a middle tier installation, you install Oracle Collaboration Suite 10g Release 1 (10.1.2) into a new Oracle home directory and use the Oracle Collaboration Suite Upgrade Assistant to copy your configuration data from the source Oracle home to the new destination Oracle home. The upgrade process alters only the 10g (10.1.2) destination Oracle home, the source instance is always left unchanged. As a result, there is no need to implement additional or new backup strategies for the source Oracle home, other than those you already use to protect your Oracle Collaboration Suite data.
After you have completed and verified the upgrade of your Oracle Collaboration Suite environment, consider backing up your Oracle Collaboration Suite installations immediately so you can easily restore your environment to the newly upgraded state.
After this initial postupgrade backup, you can begin your regularly scheduled database backup routine. The initial backup after the upgrade will ensure that you can restore your environment to the newly upgraded 10g Release 1 (10.1.2) state without repeating the upgrade process.
Be sure to modify your regular backup routine to include the new Oracle Collaboration Suite Oracle homes.
To assist you with your backup strategy, Appendix B contains a matrix summarizing the backup recommendations.
As you begin to upgrade your Oracle Collaboration Suite Release 1 (9.0.3.1) or Release 2 (9.0.4.2) installations, you temporarily transition to configurations that consist of multiple versions of Oracle Collaboration Suite. For example, at some point during the upgrade of your Oracle Collaboration Suite installations:
Your Oracle Collaboration Suite middle tier and Oracle Collaboration Suite information storage database installations may be running 9.0.x while your Infrastructure is running 10g (10.1.2).
Your Oracle Collaboration Suite middle tier installations may be running 9.0.x while your Infrastructure is running 10g (10.1.2) and your Oracle Collaboration Suite Database (known as Information Storage in previous releases) is running 10g (10.1.2).
Some of your Oracle Collaboration Suite middle tier installations may be running 9.0.x while your Infrastructure is running 10g (10.1.2), your Oracle Collaboration Suite Database is running 10g (10.1.2), and some of the Oracle Collaboration Suite middle tiers are running Oracle Collaboration Suite 10g Applications.
During the upgrade process, it is important to understand that each configuration you encounter falls into one of several configuration types, described in Table 2-4.
Table 2-4 Summary of Transitional, Stable, and Unsupported Upgrade Configurations
| Configuration | Purpose and Expectations | Definition and Examples |
|---|---|---|
|
Transitional configurations are functional and can be used by your Oracle Collaboration Suite middle tiers. However, transitional configurations are supported only as short-term solutions to be maintained only while upgrading. |
A configuration is transitional when:
|
|
|
Stable configurations can be maintained in a production environment for a period of time without any serious performance or management issues. However, in order to implement a more easily managed and maintained environment, your ultimate goal should be continuing the upgrade process until you have implemented a Final Configuration. |
A configuration is stable when the Oracle Collaboration Suite 9.0.x middle tiers and Oracle9iAS Metadata Repository are at the same version. A typical stable configuration might include an Infrastructure where Oracle Internet Directory and Oracle9iAS Single Sign-On have been upgraded to Oracle Collaboration Suite 10g Infrastructure, but the Oracle Collaboration Suite information storage databases, middle tiers and Oracle9iAS Metadata Repository are still version 9.0.x. |
|
|
Final configurations are fully functional and easier to manage and maintain than transitional or stable configurations. |
A configuration is final when all Oracle Collaboration Suite tiers, including the OracleAS Metadata Repository, have been upgraded to Oracle Collaboration Suite 10g Release 1 (10.1.2) |
|
|
Unsupported configurations are not expected to be functional. Users cannot connect to middle tiers; if they can connect, the middle tiers will likely generate errors. |
A configuration is unsupported when the Oracle9iAS Metadata Repository is upgraded before the middle tiers that depend on it. For example, in a typical unsupported configuration, the OracleAS Metadata Repository is running Oracle Application Server 10g Release 2 (10.1.2) and the middle tiers that use the OracleAS Metadata Repository are still running Oracle Collaboration Suite Release 1 (9.0.3.1) or Release 2 (9.0.4.2). |
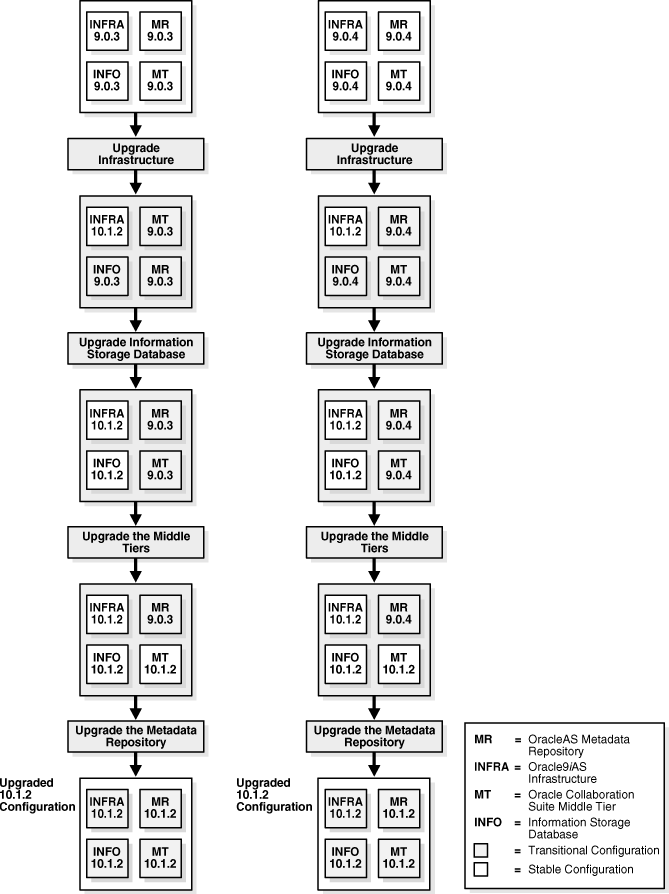
Figure 2-1 shows how you can encounter transitional and stable configurations during the upgrade process. Your ultimate goal is to upgrade all the Oracle Collaboration Suite components so they represent a final configuration where all components are running Oracle Collaboration Suite 10g Release 1 (10.1.2).
Figure 2-1 Typical Stable and Transitional Configurations When Upgrading to Oracle Collaboration Suite 10g Release 1 (10.1.2)

To increase system availability during the upgrade process, carefully review Table 2-4 and plan your upgrade so as to:
Avoid implementing any unsupported configurations.
Reduce as much as possible the use of transitional configurations.
As an example of how you can plan for system availability, this section outlines the steps involved in the upgrade process when two or more Release 2 (9.0.4.2) Oracle Collaboration Suite middle tier instances use a single Release 2 (9.0.4.2) Oracle Application Server Infrastructure instance and a single Oracle Collaboration Suite information storage database. As shown in Figure 3-1, full system downtime occurs only in steps 2 and 4 of the process. Step 2 involves stopping the Oracle9iAS Infrastructure so it can be upgraded and step 4 involves stopping the Oracle Collaboration Suite information storage database.
The Oracle9iAS Infrastructure in this example is non-distributed with a single Oracle9iAS Metadata Repository. For simplicity's sake, only two middle tiers and one Oracle Collaboration Suite information storage database are shown in the figure; however, in practice, there may be more. The more middle tiers in service, the lower the system capacity loss in downtime during upgrade. For example, if there are two middle tiers, 50% capacity is lost when one is stopped for upgrade. If there are four middle tiers, only 25% capacity is lost when one is stopped for upgrade. An exception to this is Oracle Web Conferencing where after the first middle tier is upgraded, the remaining middle tiers do not work until they are upgraded.In the figure, "Clients" may refer to a load balancer. If a load balancer is in use, users need not be aware of middle tier downtime.
Figure 2-2 Example of System Availability

The progression of system states during the upgrade process is detailed below:
Oracle Collaboration Suite Release 2 (9.0.4.2) system is functioning at full capacity, with clients connecting through all middle tiers. (Phase 1 in Figure 2-2).
All the middle tiers and the Oracle Collaboration Suite information storage database are stopped in preparation for the Infrastructure upgrade. Applications that are dependent on the Infrastructure are unavailable now.
The Infrastructure (Oracle Internet Directory, Oracle9iAS Single Sign-On, and Oracle9iAS Metadata Repository database) is upgraded to 10g Release 1 (10.1.2). The Oracle9iAS Metadata Repository is still Release 2 (9.0.4.2). (Phase 2 in diagram).
This step in the process represents a stable configuration. All the middle tiers and the Oracle Collaboration Suite information storage database Release 2 (9.0.4.2) can be started at this point. (Phase 3)
All the middle tiers that use the Oracle Collaboration Suite information storage database Release 2 (9.0.4.2) are stopped in preparation for the Oracle Collaboration Suite information storage database upgrade.
The Oracle Collaboration Suite information storage database is upgraded to Oracle Collaboration Suite 10g Database. (Phase 4)
This step in the process represents a transitional configuration. The middle tier applications should work after this configuration. (Phase 5)
The first middle tier is stopped, in preparation for the upgrade. Clients can no longer connect through the first middle tier, but they continue to connect through all other middle tiers. (Phase 6)
The first middle tier is upgraded to Oracle Collaboration Suite Applications 10g (10.1.2). When the upgrade is complete and the middle tier is restarted, all the clients can connect through the upgraded Oracle Collaboration Suite Applications. Most of the clients can still connect through all other Release 2 (9.0.4.2) middle tiers. (Phase 7)
This step in the process represents a transitional configuration. All of the applications in the upgraded middle tier should work after this configuration. Most of the Release 2 (9.0.4.2) middle tier applications (with the exception of Oracle Web Conferencing) should work after this configuration.
Repeat steps 6 and 7 for all other Oracle Collaboration Suite 9.0.x middle tiers. When the upgrade is complete and the middle tiers are started, all the clients can connect through any of the 10g (10.1.2) middle tiers. (Phase 8)
This step in the process represents a stable configuration. All of the middle tier applications on the upgraded middle tiers should work after this configuration. (Phase 9)
All the middle tiers are stopped in preparation for the Oracle9iAS Metadata Repository upgrade. Applications that are dependent on the OracleAS Infrastructure are unavailable now.
The Oracle9iAS Metadata Repository in Oracle Collaboration Suite Infrastructure 10.1.2 is upgraded to Oracle Application Server 10g Release 2 (10.1.2) OracleAS Metadata Repository using the OracleAS Metadata Repository Upgrade Assistant utility. Once all the Oracle Collaboration Suite 10g Release 1 (10.1.2) tiers are started, clients can connect to the fully upgraded system.
This step in the process represents a final configuration.
This section contains information that helps you answer the following questions as you plan the Oracle Collaboration Suite upgrade:
How much downtime should be allocated to upgrade and to troubleshooting the upgrade?
What parts of the system are subject to downtime?
When will the downtime occur?
The duration of upgrade preparation tasks and upgrade processing is of concern when considering downtime. This section provides estimates of the duration of the upgrade of a basic configuration.
This section provides estimates for tasks related to upgrading the Oracle9iAS Infrastructure. Table 2-6 summarizes the duration estimates by task and component.
Table 2-5 summarizes the resources of the systems used to test the duration of the upgrade.
Table 2-5 Resources of Systems Used to Create Estimates
| ID | Operating System | CPU | Memory |
|---|---|---|---|
|
Example 1 |
Linux |
3046 MHz |
6 GB |
|
Example 2 |
Solaris |
500 Mhz |
2 GB |
Table 2-6 Infrastructure Upgrade Duration Estimates for Example 1
| Operation | Non-Distributed Infrastructure | Distributed Infrastructure |
|---|---|---|
|
Oracle9iAS Metadata RepositoryDatabase Backup |
1 hour |
1 hour |
|
Oracle Home Backup |
1 hour |
2 hours |
|
Installation and Upgrade Using Oracle Universal Installer |
1 hour, 30 minutes |
3 hoursFoot 1 |
|
OracleAS Metadata Repository Database Backup |
1 hour |
1 hour |
|
OracleAS Metadata Repository Upgrade with OracleAS Metadata Repository Upgrade Assistant |
1 hour, 15 minutes |
1 hour, 15 minutes |
|
OracleAS Infrastructure Postupgrade Tasks |
1 hour |
1 hour |
|
Total |
6 hours, 45 minutes |
9 hours, 15 minutes |
Footnote 1 1 hour, 30 minutes for each Oracle home.
Table 2-7 Infrastructure Upgrade Duration Estimates for Example 2
| Operation | Non-Distributed Infrastructure | Distributed Infrastructure |
|---|---|---|
|
Oracle9iAS Metadata Repository Database Backup |
1 hour |
1 hour |
|
Oracle Home Backup |
1 hour |
2 hours |
|
Installation and Upgrade Using Oracle Universal Installer |
5 hours |
9 hoursFoot 1 |
|
OracleAS Metadata Repository Database Backup |
1 hour |
1 hour |
|
OracleAS Metadata Repository Upgrade with OracleAS Metadata Repository Upgrade Assistant |
1 hour, 15 minutes |
1 hour, 15 minutes |
|
OracleAS Infrastructure Postupgrade Tasks |
1 hour |
1 hour |
|
Total |
10 hours, 15 minutes |
15 hours, 15 minutes |
Footnote 1 4 hour, 30 minutes for each Oracle home.
Table 2-8 provides estimates for tasks related to upgrading the Oracle Collaboration Suite information storage database.
Table 2-8 Information Storage Database Upgrade Duration Estimates
| Operation | Example 1 | Example 2 |
|---|---|---|
|
Database BackupFoot 1 |
30 minutes |
2-3 hours |
|
Installation and Upgrade using Oracle Universal Installer. |
1 hour, 15 minutes |
3 hours |
|
Total |
1 hour, 45 minutes |
5-6 hours |
Footnote 1 Archiving Oracle home using tar utility
Table 2-9 provides estimates for tasks related to upgrading the Oracle Collaboration Suite middle tiers.
Table 2-9 Oracle Collaboration Suite Middle Tier Upgrade Duration Estimates
| Operation | Example 1 | Example 2 |
|---|---|---|
|
Oracle Collaboration Suite Applications installation and Oracle Collaboration Suite Upgrade Assistant |
1 hour |
5 hours |
|
Mandatory Postupgrade Tasks |
30 minutes |
30 minutes |
|
Total |
1 hour, 30 minutes |
5 hours, 30 minutes |