Skip Headers
Oracle® Calendar Administrator's Guide
10g Release 1 (10.1.2)

Part Number B25485-04
Go to Documentation Home
Home
Go to Book List
Book List
Go to Table of Contents
Contents
Go to Index
Index
Go to Master Index
Master Index
Go to Feedback page
Contact Us

Go to previous page
Previous
Go to next page
Next
View PDF

3 Overview of Oracle Calendar Application System

This chapter provides an overview of the Oracle Calendar application system, including a summary of its components and architectural information.

This chapter contains the following sections:

About the Oracle Calendar Application System

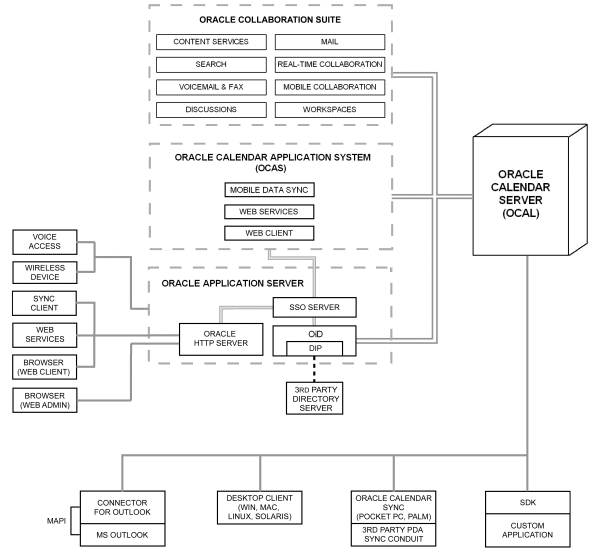
Oracle Calendar includes several components, or plug-ins, that are managed in an application server framework called the Oracle Calendar application system. Oracle Calendar application system provides a set of shared proprietary APIs that interface with the Oracle Calendar server and run alongside the Oracle HTTP Server, as shown in Figure 3-1.

Figure 3-1 Oracle Calendar Application System

Description of Figure 3-1 follows
Description of "Figure 3-1 Oracle Calendar Application System"

About Oracle Calendar Application System Components

This section includes descriptions and configuration information for the components of Oracle Calendar application system.

Oracle Calendar Web client Enables users to share agendas, schedule meetings, and book resources and equipment through a web interface. When Oracle Calendar application system is deployed with Oracle Collaboration Suite, Oracle Calendar Web client can be accessed through a user's Oracle Collaboration Suite portal page.

Oracle Mobile Data Sync Offers direct two-way synchronization with Oracle Calendar server over any standard Hypertext Transfer Protocol (HTTP) connection, opening up the Calendar infrastructure to any SyncML-compliant device or application with Internet access. The Oracle Mobile Data Sync architecture can also be extended to support third-party standards-based or proprietary infrastructures.

Oracle Mobile Data Sync provides a flexible way to create common information formats and share both the format and the data on the World Wide Web, intranets, and elsewhere. For more information about Oracle Mobile Data Sync, and administrative tasks, see "Oracle Mobile Data Sync Administrative Tasks".

Oracle Calendar Web Services Enables applications to retrieve, through common XML queries, calendaring data for display in any portal, client application, or back-end server. iCal data is coded in XML, wherein iCal becomes xCal. SOAP is used to encapsulate the messages for delivery. The calendaring data Web Services SOAP is stored directly on the Calendar Server store. This is in effect the Calendar Web Services Language.

Developers can use the Oracle Calendar Web Services toolkit, included with Oracle Calendar, to build Web services applications and create SOAP 1.1 queries. The toolkit contains functionality to search, create, modify, and delete calendar events, as well as search tasks.

Customizing Oracle Calendar Application System Components

The configuration files of Oracle Calendar application system and its components are:

The configuration files are located in the $ORACLE_HOME/ocas/conf directory. Oracle strongly recommends that for reference purposes you make a copy, in either printed or electronic format, of these files before you modify them.


See Also:

For more information about all Oracle Calendar application system related configuration files, see "Calendar Application System Parameters" in Chapter 4 of Oracle Calendar Reference Manual.

Configuring Which Oracle Calendar Application System Components are Available

When started, the Oracle Calendar application system launches four plugins: The Oracle Calendar application system itself, the Oracle Calendar Web client, Oracle Calendar Web services, and Oracle Mobile Data Sync. Configure which plugins are launched when the Oracle Calendar application system is started by following these steps:


Tips:

You can verify which Oracle Calendar application system components are available by going to the following URL:
http://<host>:<port>/ocas-bin/ocas.fcgi?sub=sys

You can view statistical information about Oracle Calendar application system by going to the following URL:

http://<host>:<port>/ocas-bin/ocas.fcgi?sub=sys&sys=stats

Oracle Calendar Application System Administrative Tasks

This section explores common administrative tasks that may be required to customize and maintain the Oracle Calendar application system, and includes the following topics:

Starting and Stopping Oracle Calendar Application System

Oracle Calendar application system always requires a restart after a configuration file has been modified in order to recognize the changes. Stopping and starting Oracle HTTP Server or Apache will not restart the Oracle Calendar application system, as it is running as an external FCGI process. Moreover, the Oracle Calendar application system cannot be controlled using opmnctl.


Note:

Due to process management changes, the way Oracle Calendar application system is started has changed in version 10.1.2.2 or later. For more information about starting Oracle Calendar application if you are using version 10.1.2.2 or later, see Starting Oracle Calendar Application System 10.1.2.2.

To start, stop and check the status of the Oracle Calendar application system, follow these steps:

  1. To start the Oracle Calendar application system, use the ocasctl command line utility, with the options specified below:

    $ORACLE_HOME/ocas/bin/ocasctl -start 
    $ORACLE_HOME/ocas/bin/ocasctl -start -t ochecklet
    

    Note:

    Ports 8010 and 8020 are default port numbers for Oracle Calendar application system and ochecklet. The valid range is 8010 through 8020. For more information about viewing and changing the Oracle Calendar application system port, see "Changing the Oracle Calendar Application System Port".

  2. To stop the Oracle Calendar application system, use the ocasctl command line utility:

    $ORACLE_HOME/ocas/bin/ocasctl -stopall
    
    
  3. To check the status of the Oracle Calendar application system, use the ocasctl command line utility with the -status option:

    $ORACLE_HOME/ocas/bin/ocasctl -status
    
    

When to Restart the Oracle Calendar Application System

Generally, the Oracle Calendar application system will not need to be restarted. In certain circumstances; however, you will need to restart it. The following list represents the situations in which the Oracle Calendar application system will need to be restarted:

  • When a parameter is changed in any of the configuration files located in the $ORACLE_HOME/ocas/conf directory.

  • After a node is added to the Oracle Calendar server, and the Oracle Calendar server has been restarted.

  • In the case where the Oracle Calendar server has not discovered the Real-Time Collaboration service or the resource approval e-mail addresses and the Oracle Calendar server has been restarted in order to discover those values.

    For more information about the [RESOURCE_APPROVAL] url_auto and [CONFERENCING] url_auto parameters on the Oracle Calendar server, see "Calendar Server Parameter" in Chapter 3 of Oracle Calendar Reference Manual.

New Process Management in Oracle Calendar Application System 10.1.2.2


Note:

The functionality described in this section was added to Oracle Calendar application system 10.1.2.2. If you are using a previous version of Oracle Calendar application system, the functionality described is not available. For information about starting Oracle Calendar application system in a previous release see Starting and Stopping Oracle Calendar Application System.

Process management has changed in Oracle Calendar application system 10.1.2.2 in order to optimize automatic restarts. The ocasdmn daemon has been introduced in order to facilitate this optimization.

Although the ocasdmn daemon is not referenced directly on the command line when stopping and starting the Oracle Calendar application system, it plays a vital role in ensuring that multiple ocas.fcgi processes and one ochecklet.fcgi process is started. Moreover, the daemon ensures that processes are properly terminated and restarted.

Starting Oracle Calendar Application System 10.1.2.2

To start the Oracle Calendar application system, use the ocasctl command line utility, with the -startall option:

$ORACLE_HOME/ocas/bin/ocasctl -startall

Note:

Ports 8010 and 8020 are default port numbers for Oracle Calendar application system and ochecklet. The valid range is 8010 through 8020. For more information about viewing and changing the Oracle Calendar application system port, see "Changing the Oracle Calendar Application System Port".

Stopping and checking the status of Oracle Calendar application system has not changed in Oracle Calendar application system 10.1.2.2. For information about stopping and checking the status of Oracle Calendar application system, see Starting and Stopping Oracle Calendar Application System.

Configuring the Number of Fast-CGI Processes

Situations may arise where it becomes necessary to increase the number fast-CGI processes that are started for Oracle Calendar application system. In order to modify the number of processes the [procmgr] nprocs parameter must be modified in the $ORACLE_HOME/ocas/conf/ocas.conf file.

Follow these steps to modify the number of processes started for Oracle Calendar application system:

  • With a text editor, open the $ORACLE_HOME/ocas/conf/ocas.conf file.

  • Locate the [procmgr] section of the file.

  • Modify the numprocs parameter to reflect the number of Oracle Calendar application system processes you want to be available. For example, if you want 10 processes to be available, modify the nprocs parameter in the following way:

    nprocs = 10
    
    
  • Save and close the file.

  • Restart the Oracle Calendar application system. For more information on restarting Oracle Calendar application system, see "Starting and Stopping Oracle Calendar Application System".

Changing the Oracle Calendar Application System Port

The Oracle Calendar application system external fcgi process shares the same port as Oracle HTTP Server or Apache. If the port that Oracle HTTP Server or Apache uses is changed, the Oracle Calendar application system must be modified to reflect this change. To change the port values for Oracle Calendar application system, both the $ORACLE_HOME/ocas/conf/ocal.conf and the $ORACLE_HOME/ocas/conf/ocas.conf files must be modified.

To change the port number that Oracle Calendar application system uses, follow these steps:

  • With a text editor, open the $ORACLE_HOME/ocas/conf/ocal.conf file.

  • Locate the FastCgiExternal Server directive. The directive will look similar to the following example:

    FastCgiExternalServer <ORACLE_HOME>/ocas/bin/ocas.fcgi -appConnTimeout 300 -idle-timeout 300 -pass-header REMOTE_USER -host myhost.com:8010
    
    

    Where myhost.com is the machine that hosts the Oracle HTTP Server or Apache, and 8010 represents the port.

  • Modify the directive to reflect the new port value.

  • Save and close the ocal.conf file.

  • With a text editor, open the $ORACLE_HOME/ocas/conf/ocas.conf file.

  • Locate the [procmgr] section.

  • Modify the ocasport parameter to reflect the new port value. For example, if you want to modify the port to a new value of 8011, modify the ocasport parameter in the following way:

    ocasport = 8011
    
    
  • Save and close the ocas.conf file.

  • Restart Oracle HTTP Server or Apache.

  • Restart the Oracle Calendar application system. For more information on restarting Oracle Calendar application system, see "Starting and Stopping Oracle Calendar Application System".

Increasing the Logging Level

When troubleshooting issues with the Oracle Calendar application system, increasing the logging level to debug can often help provide greater insight to the source of a problem.

Follow these steps to increase the logging level to debug for Oracle Calendar application system:

  • With a text editor, open the $ORACLE_HOME/ocas/conf/ocas.conf file.

  • Locate the [system] section of the file.

  • Modify the eventlevel parameter within the [system] section to reflect that debug logging should be output:

    eventlevel = debug
    
    
  • Save and close the file.

  • Restart the Oracle Calendar application system. For more information on restarting Oracle Calendar application system, see "Starting and Stopping Oracle Calendar Application System".

Debug logging will be written to the $ORACLE_HOME/ocas/logs/ocas_log file.


Note:

Increasing the logging level for Oracle Calendar application system to debug will cause the ocas_log file to grow at a rapid rate. Oracle recommends resetting the eventlevel parameter to a lower logging level, such as error, after the troubleshooting process is complete.

Oracle Calendar Application System Metrics and Statistics

Oracle Calendar application system offers advanced metrics and statistics logging. Enabling metrics and statistics logging will compile information about response times, and can help administrators when troubleshooting data bottlenecks, or slow response times.

Enabling Performance Metrics and Statistics

When enabling performance metrics and statistics, the level of detail of logging is controlled by the performanceloglevel parameter. The supported values, from least detail to greatest detail are: normal, calserv, detailed or debug. When calserv, detailed or debug is specified, Oracle Calendar server and Oracle Calendar application system response times will be logged.

To enable performance metrics and statistics, follow these steps:

  • With a text editor, open the $ORACLE_HOME/ocas/conf/ocas.conf file.

  • Locate the [system] section of the file.

  • Modify the performance, performancelogpath and performanceloglevel parameters within the [system] section to reflect the values in the following text:

    performance=true
    performancelogpath=../logs/performance
    performanceloglevel=calserv
    
    
  • Save and close the file.

  • Restart the Oracle Calendar application system. For more information on restarting Oracle Calendar application system, see "Starting and Stopping Oracle Calendar Application System".

After following the instructions above, the logs will appear in the directory specified by the performancelogpath parameter with these file names:

performance_stats_<component>_log

The <component> in the above example, represents the component name, as described in a [components] section of the $ORACLE_HOME/ocas/conf/ocas.conf file. For more information about customizing statistic file names, see "Customizing Statistic File Names".


Note:

Enabling performance metrics and statistics logging for Oracle Calendar application system will cause the associated log file to grow at a rapid rate. Oracle recommends setting the performance parameter to false after the investigation process is complete.

Enabling Transaction Metrics and Statistics

To enable logging of transaction information between the Oracle Calendar applications system and Oracle Calendar server, follow these steps:

  • With a text editor, open the $ORACLE_HOME/ocas/conf/ocas.conf file.

  • Locate the [system] section of the file.

  • Configure the value for either the dispatchstats parameter or the dispatchtransactionstats parameter to be set to true, as in the following example:

    dispatchstats=true
    
    

    or

    dispatchtransactionstats=ture
    
    
  • Configure the value dispatchstatslog parameter to be set to the destination path for the statistics logs, as in the following example:

    dispatchstatslog=../logs/stats
    
    
  • Save and close the file.

  • Restart the Oracle Calendar application system. For more information on restarting Oracle Calendar application system, see "Starting and Stopping Oracle Calendar Application System".


Note:

When transaction metrics and statistics are enabled on the Oracle Calendar application system, the Oracle Calendar server will stop logging this type of information for that particular instance of the Oracle Calendar application system in the $ORACLE_HOME/ocal/log/stats.log.

After following the instructions above, the logs will appear in the directory specified by the dispatchstatslog parameter with these file names:

stats_<component>_log

The <component> in the above example, represents the component name, as described in a [components] section of the $ORACLE_HOME/ocas/conf/ocas.conf file. For more information about customizing statistic file names, see "Customizing Statistic File Names".


Note:

Enabling transaction metrics and statistics logging for Oracle Calendar application system will cause the associated log file to grow at a rapid rate. Oracle recommends setting the dispatchstats or the dispatchtransactionstats parameter to false after the investigation process is complete.

Customizing Statistic File Names

Statistic file names can be customized on a sub-component basis. You will need to include additional lines in the $ORACLE_HOME/ocas/conf/ocas.conf file in order to accomplish this task.

To customize statistic log names, follow these steps:

  • With a text editor, open the $ORACLE_HOME/ocas/conf/ocas.conf file.

  • Locate the [sortalgorithm] section of the file.

  • Add the following lines after the [sortalgorithm] section and it's associated parameters:

    #-------------------------------------------------------------------
    # The components section details the name of each request handler and 
    # the product or component it belongs to so that the dispatch 
    # transaction statistics generated can be grouped on a per component 
    # basis and not on a per request handler basis
    #------------------------------------------------------------------- 
    [components]
    ApplicationServer=ocas
    HTMLCalendarClient=ocwc
    CalendarUploadClient=ocwc
    SyncMLXMLSynchronization=ocst
    SyncMLWBXMLSynchronization=ocst
    WebServicesSOAP=ocws
    WebServicesWSDL=ocws
     
    
  • Save and close the file.

  • Restart the Oracle Calendar application system. For more information on restarting Oracle Calendar application system, see "Starting and Stopping Oracle Calendar Application System".

Oracle Calendar Web Client Administrative Tasks

This section explores common administrative tasks that may be required to customize and maintain the Oracle Calendar Web client, and includes the following topics:

Enabling Support for Other Download Types

By default, users cannot download certain file types using the Oracle Calendar Web client. Accepted file types are listed in the [download_extension] section of the $ORACLE_HOME/ocas/conf/ocwc.conf file. You can extend the supported download types by adding file extensions and associated MIME types to this list. For example, if you wish to allow users to be able to download .zip, .bmp and .png type files, follow the steps outlined below:

  • With a text editor, open the $ORACLE_HOME/ocas/conf/ocwc.conf file.

  • Locate the [download_extension] section and include the following three lines within the section:

    .zip = application/zip
    .bmp = image/bmp
    .png = image/png
    
    
  • Save and close the ocwc.conf file.

  • Restart the Oracle Calendar application system. For more information on restarting Oracle Calendar application system, see Starting and Stopping Oracle Calendar Application System.

Increasing the Size of the Favorites List

By default, the Oracle Calendar Web client allows 15 agendas to be saved in a user's Favorites list. This may be increased by modifying a parameter in the $ORACLE_HOME/ocas/conf/ocwc.conf file in conjunction with a modification to a parameter in the $ORACLE_HOME/ocal/misc/unison.ini file.

Depending on the number of Favorites you want users to be able to store, modify the files according to the values listed in Table 3-1:

Table 3-1 Configuration Values to Increase the Size of the Favorites List

ocwc.conf [limits] maxfavourite= unison.ini [ENG] itemextinfomaxsize=

15

1500

20

1800

30

2500

50

3800

60

4500


For more information about the [limits] maxfavourite parameter in the ocwc.conf file, see "Calendar Application System Parameters" in Chapter 4 of Oracle Calendar Reference Manual.

For more information about the [ENG] itemextinfomaxsize parameter in the unison.ini file, see "Calendar Server Parameters" in Chapter 3 of Oracle Calendar Reference Manual.

Increasing the Maximum Number of Instances for Repeating Events

By default, the Oracle Calendar server enforces a maximum number of instances that the Oracle Calendar web client can create for a single repeating meeting, daily note, or day event. Depending on the version of client software you are using, the maximum number of instances is controlled on the Oracle Calendar server by configuring the [LIMITS] maxrecur or [ENG] maxinstances parameter in the $ORACLE_HOME/ocal/misc/unison.ini file.

When the [LIMITS] maxrecur parameter or the [ENG] maxinstances parameter is configured to a value greater than 99, it may appear difficult to create more than 99 instances for a repeating event using the Oracle Calendar web client. The difficulty arises due to a two digit limit in the For field under the Repeating tab of a New Meeting entry.

If you wish to create a daily repeating entry with more than 99 instances using the Oracle Calendar web client, follow these steps:

  1. Select the Create a New Meeting icon.

  2. Click the Repeating tab.

  3. From the Repeat drop-down list, select Daily.

  4. In the Start and end dates section, select the For radio button, and select week(s) from the drop-down list.

  5. In the For text box, enter the number of weeks you want the daily event to occur.

  6. Click the List Dates button.

    Note that if you enter a number equal to, or greater than 20, the Repeating date list (#) will now display a number exceeding 99.

  7. Click the Create button.

For more information about the [ENG] maxinstances and [LIMITS] maxrecur parameters, see "Calendar Server Parameters" in Chapter 3 of Oracle Calendar Reference Manual.

Attachments and Caching with Microsoft Internet Explorer

By default, neither attachments nor inline images are cached on the client's disk (for security and privacy reasons). Due to a bug in Microsoft Internet Explorer, this prevents users from opening attachments inline using that browser. For example, clicking on a text attachment and selecting Open from the attachment dialog will fail (the default text editor application for the user will launch, and then generate an error that the file could not be found).

If you have deployed SSL, attempting to download attachments to disk will also fail.

Documentation of the details of this Microsoft Internet Explorer bug can be found in the following Microsoft Knowledge Base articles:

For more information and detailed instructions on how to workaround this issue with the Oracle Calendar Web client, and other Oracle Collaboration Suite clients, see "Security Issues Relating to Internet Explorer" in Chapter 2 of Oracle Collaboration Suite Security Guide.

Oracle Mobile Data Sync Administrative Tasks

This section explores common administrative tasks that may be required to customize and maintain Oracle Mobile Data Sync, and includes the following topics:

Device Profiles

Before discussing common administrative tasks, it is important to understand some terminology used in this section.

  • A device is a phone or personal digital assistant that communicates with the Oracle Mobile Data Sync to synchronize data.

  • Device profiles are sections within the $ORACLE_HOME/ocas/conf/ocst.conf file that contain parameters that are associated with a device or many devices, and control the device's behavior when synchronizing with Oracle Mobile Data Sync.

Defined Device Descriptions

Oracle Mobile Data Sync supports numerous devices. Devices are defined and listed in the [ocst-devices] section of the $ORACLE_HOME/ocas/conf/ocst.conf configuration file. Each device in this section is defined in the following format:

device<#>=<device>

Some of the defined devices are specific to one device whereas other defined devices can apply to multiple devices. The following table helps explain the specific device(s) included in each defined device, as listed in the [ocst-devices] section of the $ORACLE_HOME/ocas/conf/ocst.conf configuration file.

Table 3-2 Defined Device Descriptions

Device Device Description

nokia9210

Nokia 9210 phones.

nokia9290

Nokia 9290 phones.

nokia7650

Nokia 7650 phones.

nokia3300

Nokia 3300 phones.

nokia3650

Nokia 3650 phones.

nokia6108

Nokia 6108 phones.

nokia6200

Nokia 6200 phones.

nokia6600

Nokia 6600 phones.

nokia6630

Nokia 6630 phones.

nokia6800

Nokia 6800 phones.

nokia6810

Nokia 6810 phones.

nokia6820

Nokia 6820 phones.

nokia7250

Nokia 7250 phones.

nokia7250i

Nokia 7250i phones.

nokia_phones_v1

Nokia phones using SyncML version 1.0, that do not otherwise have a device specific profile.

nokia_phones_v11

Nokia phones using OMA DS 1.1.2, that do not otherwise have a device specific profile.

nokia_corp_phones_v11

Phones identified as "Nokia Corporation" and using OMA DS 1.1.2.

ericsson_phones

Ericsson T39 and R520 phones.

sonyericsson_phones

Sony Ericsson T68i, T610, T616, T630, T637 phones.

sonyericsson_p800

Sony Ericsson P800

sonyerricson_p900

Sony Ericsson P900

siemens_s55

Siemens S55 phone.

siemens_m55

Siemens M55 phone.

synthesis_palm_std

Synthesis 2.1.x Palm Standard clients.

synthesis_pocketpc_std

Synthesis 2.1.x Pocket PC Standard clients.

synthesis_palm_pro

Synthesis 2.1.x Palm Pro clients.

synthesis_pocketpc_pro

Synthesis 2.1.x Pocket PC Pro clients.

siemens

Siemens phones that otherwise do not have a device specific profile.

consilient

Consilient2 clients.

nokia9500

Nokia 9500 phone.

nokia9300

Nokia 9300 phone.

nokiaNGage

Nokia N-Gage phone.

nokia6620

Nokia 6620 phone.

nokia6230

Nokia 6230 phone.

sonyericsson_p910a

Sony Ericsson p910a phone.

sonyericsson_p910i

Sony Ericsson p910i phone.

sysync_palm_std

Synthesis 2.5.x Palm Standard clients.

sysync_palm_pro

Synthesis 2.5.x Palm Pro clients.

sysync_pocketpc_std

Synthesis 2.5.x Pocket PC Standard clients.

sysync_pocketpc_pro

Synthesis 2.5.x Pocket PC Pro clients.

sysync_smartphone_std

Synthesis 2.5.x Smartphone Standard clients.

sysync_smartphone_pro

Synthesis 2.5.x Smartphone Pro clients.

nokia6610i

Nokia 6610i phones.

nokia6822

Nokia 6822 phones.

sonyericsson_SEMC

Sony Ericsson K700i, S700a and S700i phones.

nokiaCatalina

Nokia 7610 and 6260 phones.

nokia7260

Nokia 7260 phones.

nokia6810_v528

Nokia 6810 v528 phones.

siemensSX1

Siemens SX1 phones.

sonyericsson_k750i

Sony Ericsson K750i phone

consilient_j2me

Consilient Blackberry Java Client

nokia6021

Nokia 6021

nokia6020

Nokia 6020

siemens_s65

Siemens S65 phone

siemens_cx65

Siemens CX65 phone

siemens_c65

Siemens C65 phone

siemens_s66

Siemens S66 phone



Note:

The devices listed in Table 3-2 represent defined devices at the time of this release. Accepted values can be added to the configuration file as specified in any Oracle Calendar application system Cumulative Patch Readme.

New Certified Devices in Oracle Mobile Data Sync 10.1.2.2

The following devices were certified for use with Oracle Mobile Data Sync 10.1.2.2 or later:

  • Sony Ericsson520i

  • Motorola A1000 and FOMA M1000

  • Devices using Synthesis Windows Mobile 5.0 client

  • Nokia 6670

  • Siemens SK65, SL65

New Certified Devices in Oracle Mobile Data Sync 10.1.2.3

The following devices were certificed for use with Oracle Mobile Data Sync 10.1.2.3 or later:

  • BenQ-Siemens S68

  • Sony Ericsson Z520a

  • Sony Ericsson W800i

  • Nokia N90

  • Nokia 6682

Device Profile Sections

Each device listed in the [ocst-devices] section of the $ORACLE_HOME/ocas/conf/ocst.conf has a corresponding [ocst-<device>] section, called a device profile. Within each device profile, a list of parameters are included. Some parameters identify the device, and others allow administrators to customize preferences on a per device profile basis. The following is an example of a device profile that appears in the ocst.conf:

[ocst-nokia7650]
 
# For all software revisions on the 7650
man=NOKIA
mod=7650
swv=
devinfver=1.0
 
# Configuration options that can be changed
syncrangeback=7
syncrangeforward=30
wantrefusedentries=false
deloutofrange=true
confresolution=1
clientsupportsattendeesync=false
wantattendanceintitle=true
wantownershipintitle=true
wantlocationintitle=false

The first four lines of a device profile specify the characteristics of the device. In the above example, the manufacturer (man) is Nokia, the model (mod) is a 7650, the software version (swv) is not specified, and the development information version (devinfver) is 1.0. The remaining parameters are options that are available for configuration that, if changed, will apply only to devices matching this device profile. For more information on configurable parameters that can be applied to device profiles, see "OCST.CONF" in Chapter 4 of Oracle Calendar Reference Manual.

The first four lines of the device profile are referenced when a device is authenticating with Oracle Mobile Data Sync. At the time of authentication, the device identifies itself, by providing technical specifications of the device to Oracle Mobile Data Sync. Oracle Mobile Data Sync then attempts to match the device that is authenticating with a device profile specified in the $ORACLE_HOME/ocas/conf/ocst.conf file.

Matching Devices to Device Profiles

The matching of a device to a device profile occurs in the following sequence:

  • Look for an exact match of all four properties: man, mod, swv and devinfver

  • If no match is found, look for an exact match for three properties: man, mod, devinfver.

  • If no match is found, look for an exact match for man, mod and devinfver, where the value assigned to swv represents the value assigned mod.

  • If no match is found, look for an exact match for man, swv and devinfver.

  • If no match is found, look for an exact match for man and devinfver.

  • If no match is found, then use the system -wide default values specified in the [ocst] section of the $ORACLE_HOME/ocas/conf/ocst.conf.


    See Also:

    For information about preventing unmatched devices from synchronizing with Oracle Mobile Data Sync, see "Controlling Uncertified Clients"

Creating a Device Profile

Often, new devices are manufactured that may conform to an existing profile, and can synchronize successfully with Oracle Mobile Data Sync. If the device does not conform to an existing profile, it may be necessary to create a new device profile.


Note:

Creating a new device profile is only recommended for new devices released by a vendor that are in a family of devices that has already been certified for use with Oracle Mobile Data Sync.

Creating a new device profile for a certified device can be broken down into three parts:

Discovering Device Profile Information

Follow these steps to discover information for a new device profile for a certified device:

  1. With a text editor, open the $ORACLE_HOME/ocas/conf/ocst.conf file.

  2. Set the [ocst] wantcapturedeviceinfo parameter to TRUE.

  3. Specify a valid directory path for the [ocst] deviceinfopath.

  4. Save and close the ocst.conf file.

  5. Restart the Oracle Calendar application system. For information on starting and stopping Oracle Calendar application system, see "Starting and Stopping Oracle Calendar Application System".

  6. Attempt to synchronize the device with Oracle Mobile Data Sync.

  7. After the synchronization attempt, an .xml file will appear in the directory path specified for the [ocst] deviceinfopath.


    Note:

    The .xml file may appear in a subdirectory of the path specified. For example, <deviceinfopath>/SonyEricsson/P910a/<uniquedeviceid>.xml

    Open the <uniquedeviceid>.xml file.


    Tip:

    If Oracle Mobile Data Sync is currently being used in a production environment, more than one <uniquedeviceid>.xml files may appear in the <deviceinfopath>. Make sure to open the file that corresponds to the new device just synchronized. Comparing the time of synchronization with the date and time stamp on the file is often helpful.

  8. Four elements similar to the following example will appear within the <uniquedeviceid>.xml file:

    <VerDTD>1.0</VerDTD>
    <Man>Sony Ericsson</Man>
    <Mod>P900</Mod>
    <SwV>1.0</SwV>
    
    

    These elements correspond to device profile information that will need to be added to the ocst.conf file.

Adding Device Profile Information to the ocst.conf

Follow these steps to add a new device profile for a certified device:

  1. With a text editor, open the $ORACLE_HOME/ocas/conf/ocst.conf file.

  2. Add a line to the [ocst-devices] section that will correspond to the device profile you are adding. For example:

    device123=sonyericsson_p900
    

    Note:

    The number that appears after device (in the above example, 123) must be a unique number. The string that appears to the right of the device<#> (in the above example, sonyericsson_p900) can be any unique string.

  3. Copy a similar existing device profile, and all corresponding parameters to a new section.

  4. Rename the new device profile to reflect the name of the value associated with the device<#> parameter in Step 2. Using the above example, the device profile section name for device123=sonyericsson_p900 would have to be:

    [ocst-sonyericsson_p900]
    
    
  5. Replace the man, mod, swv and devinfver parameters of the newly created device profile section with the values discovered in Step 8 of Discovering Device Profile Information.

    • Set man to the value between <Man> and </Man>.

    • Set mod to the value between <Mod> and </Mod>.

    • Set swv to the value between <SwV> and </SwV>.

    • Set devinfver to the value between <VerDTD> and </VerDTD>.

    Using the same example, the first four parameter entries in the [ocst-sonyericsson_p900] section should look like this:

    man=Sony Ericsson
    mod=P900
    swv=1.0
    devinfver=1.0
    
    
  6. Restart the Oracle Calendar application system. For information on starting and stopping Oracle Calendar application system, see "Starting and Stopping Oracle Calendar Application System".

Controlling Uncertified Clients

Oracle Mobile Data Sync can be configured to restrict synchronization of certain devices. You may, for example, want to configure Oracle Mobile Data Sync to restrict synchronization of certain devices if secure synchronization of data is a high priority for your organization. You can restrict Oracle Mobile Data Sync to only accept synchronization requests from devices that support SSL synchronization. Oracle Mobile Data Sync supports SSL connections that are properly configured on the appropriate port during Oracle Collaboration Suite installation and configuration. This section discusses how to configure Oracle Mobile Data Sync to prevent users with unsupported devices from synchronizing.

Configuration

Follow these steps to restrict certain devices from synchronizing with Oracle Mobile Data Sync:

  1. With a text editor, open the $ORACLE_HOME/ocas/conf/ocst.conf file

  2. Set the [ocst] uncertifiedclients parameter to disallow.

  3. Add the following parameter and value to every device profile that you wish to define as uncertified:

    uncertified=TRUE
    
    
  4. Restart the Oracle Calendar application system. For information on starting and stopping Oracle Calendar application system, see "Starting and Stopping Oracle Calendar Application System".

Example

Vision Corporation wishes to prevent users with XYZMobile phones from synchronizing with Oracle Mobile Data Sync. At an earlier date, the administrator had defined mobile phones of this type in the $ORACLE_HOME/ocas/conf/ocst.conf file with the following device profile: [ocst-xyz_mobile]. In order to prevent users from synchronizing with Oracle Mobile Data Sync using these devices, the administrator applies the following changes to the ocst.conf file:

  • Change the [ocst] uncertifiedclients parameter to disallow:

    [ocst]
    uncertifiedclients=disallow
    
    
  • Locate the [ocst-xyz_mobile] device profile.

  • Within the [ocst-xyz_mobile] add the uncertified parameter and set it to TRUE:

    uncertified=TRUE
    
    
  • Restart the Oracle Calendar application system. For information on starting and stopping Oracle Calendar application system, see "Starting and Stopping Oracle Calendar Application System".

Configuring the Links Database

By default, each Oracle Mobile Data Sync application tier stores the following information in its own respective internal location:

  • Session database: Information used during a synchronization session; in other words, a location to store messages that are passed between the device and server during a device synchronization.

  • Links database: Information maintained for all synchronizations, such as device time zones, last recorded synchronizations, device-ID to server-ID mappings, and so on.

If you have multiple Oracle Mobile Data Sync tiers, you must point them all to a central, unified location to store this information, such as an NFS mount or a data store (network appliance). Failure to do this can result in many unnecessary slow (full) synchronizations. An improperly maintained links database can result in many unnecessary slow (full) synchronizations.

In order to configure your links database to point to the same location, the following steps must be carried out on all Application tier instances:

  1. Open the $ORACLE_HOME/ocas/conf/ocas.conf configuration file with a text editor.

  2. Locate the linkdbstorebasepath parameter in the [system] section.

  3. Specify the path where link database information should be stored. The path specified must be the same physical location on all Application tier instances, such as an NFS mount.

  4. Locate the sessionpath parameter in the [sessiondb] section.

  5. Specify the path where session path information should be stored. The path specified must be the same physical location on all Application tier instances, such as an NFS mount.

  6. Save the file.

  7. Restart the Oracle Calendar application system. For information on starting and stopping Oracle Calendar application system, see "Starting and Stopping Oracle Calendar Application System".